近日,学校公布了河南农业大学2022年“互联网+”大学生创新创业大赛获奖名单。在本届“互联网+”大学生创新创业大赛中,手机六合彩投注网站
积极宣传、广泛号召,广大青年学子踊跃参加,在六合彩投注
指导老师的精心辅导下,手机六合彩投注网站
在此次竞赛中取得优异成绩。
优秀组织奖


一等奖

二等奖



三等奖


优秀奖

六合彩投注
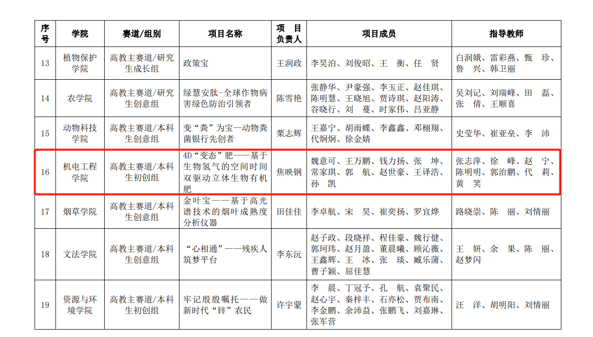
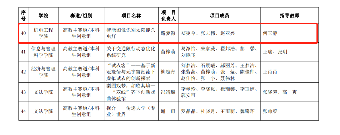
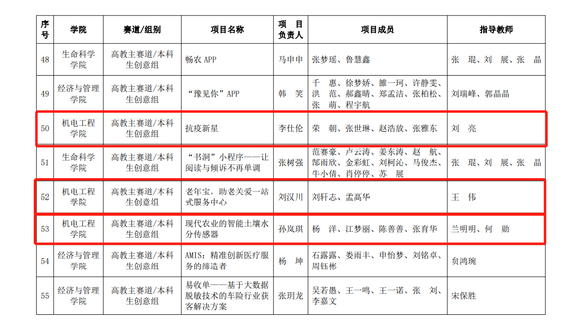
获评“优秀组织奖”,参赛作品荣获一等奖1项、二等奖5项、三等奖2项,优秀奖3项。其中,参赛作品《4D“变态”肥——基于生物氢气的空间时间双驱动立体生物有机肥》获评一等奖;作品《“山下青年,葵赠乡村”——智能化山葵无土栽培及产销一体化项目》、《土壤医生——基于水肥一体化的缓释肥施用机器人》、《沃土利器:首创集成流动分析法农业面源污染检测仪器》、《“移”如反掌——智能移栽新选择》、《绿氢未来——低碳绿色氢生活》获评二等奖;作品《尾矿库绿色综合治理大数据系统构建》、《智能图像识别太阳能杀虫灯》获评三等奖;作品《抗疫新星》、《老年宝,助老关爱一站式服务中心》、《现代农业的智能土壤水分传感器》获评优秀奖。
此次“互联网+”大学生创新创业大赛充分体现了手机六合彩投注网站 学子勇于挑战、敢于创新的优秀品质和精神风貌,六合彩投注 将以此次竞赛为契机,进一步营造创新创业氛围,厚植创新创业土壤,深入推进创新创业教育融入人才培养体系,切实提高学生的创新精神、创业意识和创新创业能力,全面提高青年学子的综合素质和能力。
此次“互联网+”大学生创新创业大赛充分体现了手机六合彩投注网站 学子勇于挑战、敢于创新的优秀品质和精神风貌,六合彩投注 将以此次竞赛为契机,进一步营造创新创业氛围,厚植创新创业土壤,深入推进创新创业教育融入人才培养体系,切实提高学生的创新精神、创业意识和创新创业能力,全面提高青年学子的综合素质和能力。